
MUS-inspiration til samarbejdsfeltet
Informationsmateriale til samarbejdsfeltet som skal forberede sig til den årlige MUS.
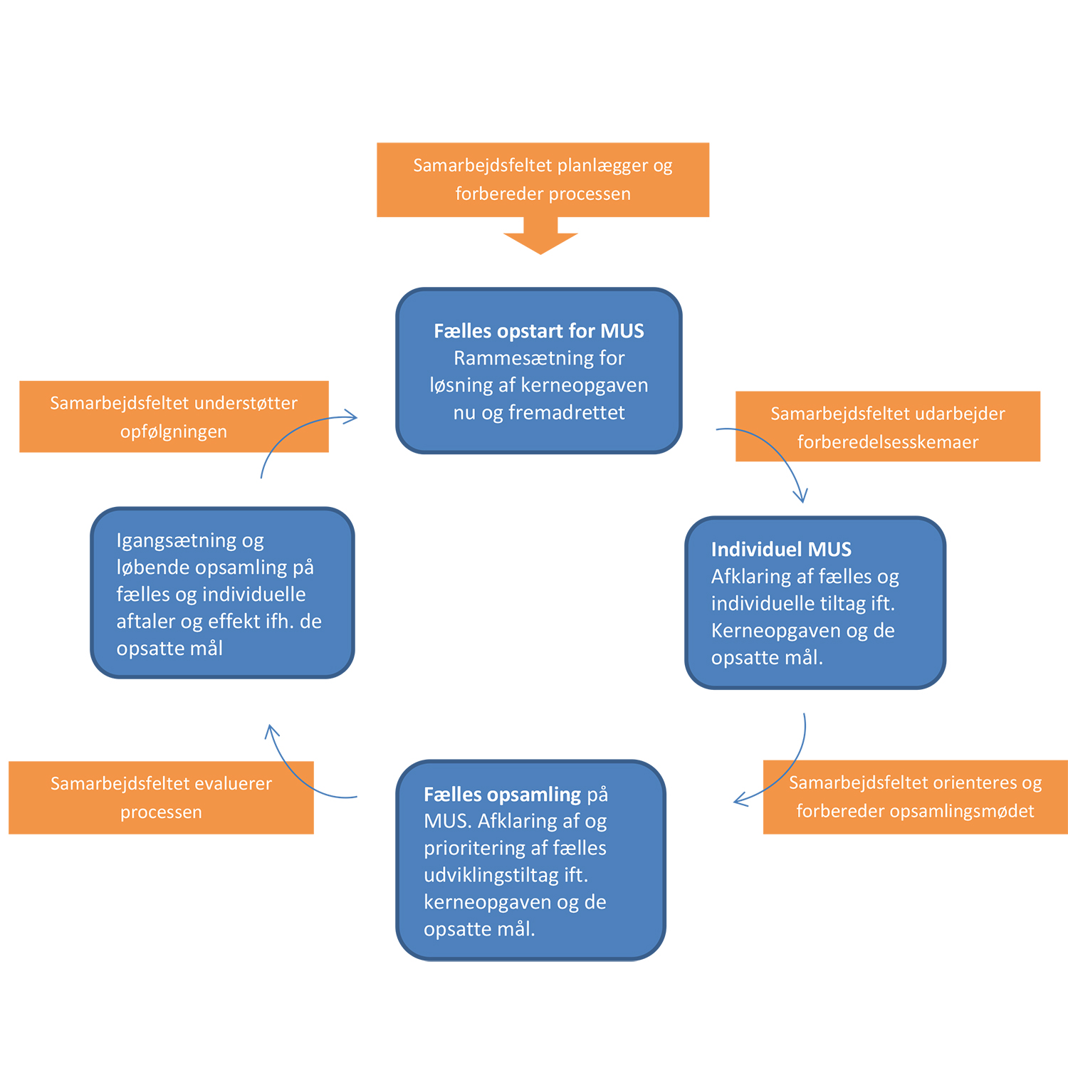
MUS-processen i samarbejdsfeltet som printvenlig version
MUS-processen i Samarbejdsfeltet
I Tønder kommune har vi et fælles Tønder-koncept for afholdelse af medarbejderudviklingssamtaler, MUS. Udover nogle faste rammer for processen, er der i konceptet plads til metodefrihed, så det kan tilpasses lokale forhold. Her spiller Samarbejdsfeltet en aktiv rolle i at gøre MUS til et centralt redskab for udvikling af relevante individuelle kompetencer og for udvikling af samarbejdet omkring opgaveløsningen.

